Finance

仿真中國金(jin)(jin)融(rong)(rong)(rong)(rong)(rong)市(shi)(shi)場,利(li)用(yong)計算機技術開發虛擬市(shi)(shi)場經(jing)(jing)濟環境,以(yi)實體(ti)(ti)項(xiang)目(mu)投(tou)(tou)(tou)(tou)資(zi)(zi)(zi)為(wei)目(mu)的(de)(de)(de)(de),涵蓋項(xiang)目(mu)投(tou)(tou)(tou)(tou)融(rong)(rong)(rong)(rong)(rong)資(zi)(zi)(zi)決(jue)策(ce)(ce)(ce)中涉及的(de)(de)(de)(de)主要理(li)論和(he)方(fang)法,注重理(li)論與實際相結合(he)(he),正(zheng)確的(de)(de)(de)(de)把握(wo)金(jin)(jin)融(rong)(rong)(rong)(rong)(rong)決(jue)策(ce)(ce)(ce)。通(tong)過(guo)投(tou)(tou)(tou)(tou)資(zi)(zi)(zi)決(jue)策(ce)(ce)(ce)、不(bu)確定性(xing)(xing)分(fen)析(xi)、風險分(fen)析(xi)、融(rong)(rong)(rong)(rong)(rong)資(zi)(zi)(zi)方(fang)案的(de)(de)(de)(de)相關分(fen)析(xi)、項(xiang)目(mu)評價以(yi)及針對(dui)具體(ti)(ti)行(xing)(xing)業(ye)(ye)(ye)的(de)(de)(de)(de)投(tou)(tou)(tou)(tou)融(rong)(rong)(rong)(rong)(rong)資(zi)(zi)(zi)決(jue)策(ce)(ce)(ce),融(rong)(rong)(rong)(rong)(rong)入(ru)近(jin)年來(lai)(lai)我國基(ji)(ji)礎設施建設、房(fang)地產(chan)、公(gong)共(gong)事業(ye)(ye)(ye)項(xiang)目(mu)和(he)中外合(he)(he)資(zi)(zi)(zi)項(xiang)目(mu)的(de)(de)(de)(de)投(tou)(tou)(tou)(tou)融(rong)(rong)(rong)(rong)(rong)資(zi)(zi)(zi)決(jue)策(ce)(ce)(ce)實踐(jian)新聞來(lai)(lai)影響股市(shi)(shi)、債券、基(ji)(ji)金(jin)(jin)等虛擬金(jin)(jin)融(rong)(rong)(rong)(rong)(rong)市(shi)(shi)場,充分(fen)體(ti)(ti)現在投(tou)(tou)(tou)(tou)融(rong)(rong)(rong)(rong)(rong)資(zi)(zi)(zi)決(jue)策(ce)(ce)(ce)教學(xue)實踐(jian)領域的(de)(de)(de)(de)前瞻性(xing)(xing)、內容的(de)(de)(de)(de)新穎性(xing)(xing)以(yi)及方(fang)法的(de)(de)(de)(de)實用(yong)性(xing)(xing)。企(qi)業(ye)(ye)(ye)投(tou)(tou)(tou)(tou)融(rong)(rong)(rong)(rong)(rong)資(zi)(zi)(zi)是企(qi)業(ye)(ye)(ye)的(de)(de)(de)(de)財務行(xing)(xing)為(wei),其決(jue)策(ce)(ce)(ce)就(jiu)是企(qi)業(ye)(ye)(ye)的(de)(de)(de)(de)財務戰略。本軟件就(jiu)是為(wei)了讓學(xue)生熟(shu)悉銀行(xing)(xing)貸款(kuan)、企(qi)業(ye)(ye)(ye)間(jian)貸款(kuan)、民間(jian)貸款(kuan)、私(si)募股權、企(qi)業(ye)(ye)(ye)上市(shi)(shi)等融(rong)(rong)(rong)(rong)(rong)資(zi)(zi)(zi)手段和(he)銀行(xing)(xing)存款(kuan)、債券、股票、基(ji)(ji)金(jin)(jin)、融(rong)(rong)(rong)(rong)(rong)資(zi)(zi)(zi)融(rong)(rong)(rong)(rong)(rong)券和(he)房(fang)地產(chan)投(tou)(tou)(tou)(tou)資(zi)(zi)(zi)等投(tou)(tou)(tou)(tou)資(zi)(zi)(zi)方(fang)案,熟(shu)悉各種投(tou)(tou)(tou)(tou)資(zi)(zi)(zi)和(he)融(rong)(rong)(rong)(rong)(rong)資(zi)(zi)(zi)方(fang)案分(fen)析(xi),使(shi)學(xue)生更(geng)(geng)深的(de)(de)(de)(de)理(li)解(jie)投(tou)(tou)(tou)(tou)融(rong)(rong)(rong)(rong)(rong)資(zi)(zi)(zi)各種工具的(de)(de)(de)(de)使(shi)用(yong)。 并(bing)且通(tong)過(guo)融(rong)(rong)(rong)(rong)(rong)資(zi)(zi)(zi)和(he)各種虛擬經(jing)(jing)濟的(de)(de)(de)(de)投(tou)(tou)(tou)(tou)資(zi)(zi)(zi),可以(yi)獲得更(geng)(geng)多的(de)(de)(de)(de)流動資(zi)(zi)(zi)金(jin)(jin),投(tou)(tou)(tou)(tou)入(ru)到(dao)企(qi)業(ye)(ye)(ye)的(de)(de)(de)(de)實體(ti)(ti)經(jing)(jing)濟發展中,從(cong)而擴大企(qi)業(ye)(ye)(ye)的(de)(de)(de)(de)整體(ti)(ti)規模。
軟件分為管理(li)(li)員、教師(shi)和學(xue)生三層管理(li)(li)結構(gou)。管理(li)(li)員除管理(li)(li)教師(shi)賬號,還需輔助教師(shi)進行實(shi)驗(yan)基礎(chu)數據的(de)設置(zhi)以及系統的(de)管理(li)(li)維護工作。教師(shi)是實(shi)驗(yan)的(de)發起者(zhe),設置(zhi)虛擬(ni)環(huan)境(jing)參(can)數,可實(shi)時(shi)查看學(xue)生的(de)實(shi)驗(yan)情(qing)況。
軟件結構圖:
功能模塊:


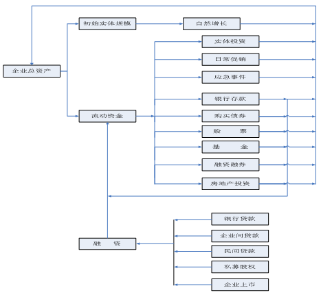
投(tou)(tou)融資決策實(shi)驗(yan)是(shi)由學(xue)(xue)生扮演各(ge)種企業,教師給(gei)定企業的初始資金(jin),分為(wei)固(gu)定資產和流動資金(jin)兩部分,學(xue)(xue)生可以合(he)理(li)分配流動資金(jin),利(li)用銀行存款(kuan)、銀行貸款(kuan)、債券(quan)、股票(piao)、基金(jin)、融資融券(quan)、房地產、企業間貸款(kuan)、民(min)間貸款(kuan)、私募股權、企業上市等投(tou)(tou)融資手段,積累實(shi)體投(tou)(tou)資資金(jin)。

資金流:

1.軟(ruan)件結構(gou)簡單(dan),內容豐富
系統(tong)實訓內容主要模塊包括(kuo)市(shi)場環境、實體投資(zi)(zi)、融(rong)資(zi)(zi)、投資(zi)(zi)報(bao)告以及財務報(bao)告。通過投資(zi)(zi)和融(rong)資(zi)(zi)兩類決(jue)策積累資(zi)(zi)金,最終進行(xing)實體投資(zi)(zi)。軟件中(zhong)(zhong)包含所(suo)有的投融(rong)資(zi)(zi)方(fang)法(fa),包括(kuo):投資(zi)(zi)中(zhong)(zhong)的銀行(xing)貸(dai)款(kuan)、債權、股(gu)票、基(ji)金、融(rong)資(zi)(zi)融(rong)券、房地產,融(rong)資(zi)(zi)中(zhong)(zhong)的銀行(xing)貸(dai)款(kuan)、企業間(jian)貸(dai)款(kuan)、民間(jian)貸(dai)款(kuan)、私募股(gu)權、企業上(shang)市(shi)。
2.清晰(xi)的債權、股票、基(ji)金走勢圖
隨著(zhu)宏觀(guan)因(yin)素、交易因(yin)素以及新聞因(yin)素的影響,債權、股票、基金(jin)的價格隨之變化(hua)。系統根據內置(zhi)函數(shu)顯(xian)示債權、股票和基金(jin)的周(zhou)(zhou)期(qi)走勢圖。通過條件搜索查看周(zhou)(zhou)期(qi)走勢圖,結合影響因(yin)素準確的分析變化(hua)趨勢。
3.財(cai)務自動統(tong)計
提供(gong)財務報(bao)告模塊,包含財務統計(ji)、財務明(ming)(ming)(ming)細(xi)(xi)、融(rong)資(zi)(zi)(zi)明(ming)(ming)(ming)細(xi)(xi)、投(tou)資(zi)(zi)(zi)明(ming)(ming)(ming)細(xi)(xi)。系統自動統計(ji)并顯(xian)示財務的收(shou)支(zhi)圖、財務明(ming)(ming)(ming)細(xi)(xi)、實(shi)體資(zi)(zi)(zi)金明(ming)(ming)(ming)細(xi)(xi)、流(liu)動資(zi)(zi)(zi)金明(ming)(ming)(ming)細(xi)(xi)以及投(tou)融(rong)資(zi)(zi)(zi)明(ming)(ming)(ming)細(xi)(xi)。實(shi)驗(yan)者可隨時查看財務統計(ji),便于掌(zhang)握資(zi)(zi)(zi)金的流(liu)入、流(liu)出。
4.注重教學(xue)實踐,仿真(zhen)市場(chang)環境
現代化(hua)的教學方法,將所學的金(jin)融知識運用到模擬實踐中(zhong)。通(tong)過某種算法將現實中(zhong)各指(zhi)標(biao)變(bian)(bian)化(hua)情(qing)況(kuang)模擬出(chu)來,查看宏觀指(zhi)標(biao):GDP增長率(lv)走勢圖(tu)、當年(nian)利率(lv)走勢圖(tu)、通(tong)貨膨脹率(lv)走勢圖(tu)、信(xin)貸額度調整率(lv)走勢圖(tu)、原(yuan)油(you)價格走勢圖(tu)、匯率(lv)走勢圖(tu)等,讓學生了解整個市場環境(jing)的變(bian)(bian)化(hua)情(qing)況(kuang)。
5.開(kai)放式的管理機制
提供教(jiao)(jiao)師管理(li)員(yuan)共同管理(li)實驗(yan)(yan)(yan)基礎數(shu)據,教(jiao)(jiao)師端可以手動(dong)控制(zhi)實驗(yan)(yan)(yan)的開啟(qi)、暫(zan)停(ting)。實驗(yan)(yan)(yan)中教(jiao)(jiao)師可實時查看(kan)實驗(yan)(yan)(yan)操作日志、得分、企業排名等實驗(yan)(yan)(yan)相(xiang)關過(guo)程數(shu)據。在實驗(yan)(yan)(yan)過(guo)程中,教(jiao)(jiao)師可添加投資項目(mu)以及審批企業上市實驗(yan)(yan)(yan)的控制(zhi)。