Administration

1、軟件的(de)框架:行政審批模擬實(shi)訓(xun)系(xi)統分管(guan)理員(yuan)、教師(shi)和學(xue)(xue)(xue)生(sheng)三個用戶角色(se)。分管(guan)理員(yuan)和教師(shi)學(xue)(xue)(xue)生(sheng)兩個登陸端(duan)口。由管(guan)理員(yuan)進行教師(shi)管(guan)理。教師(shi)端(duan)進行班級(ji)學(xue)(xue)(xue)生(sheng)管(guan)理及(ji)實(shi)驗相關數據的(de)設置(zhi)。學(xue)(xue)(xue)生(sheng)端(duan)進行具體的(de)實(shi)驗
2、實(shi)驗由教(jiao)師創(chuang)建并設(she)置,學(xue)(xue)(xue)生分別扮演了采(cai)購活動(dong)中的采(cai)購單(dan)位、采(cai)購中心(xin)、供應商、專家四種角(jiao)色(se)。實(shi)驗分組(zu)分:自動(dong)分組(zu)和手(shou)動(dong)分組(zu)兩種方式。自動(dong)分組(zu):只需要設(she)置組(zu)數、各角(jiao)色(se)人數,系統(tong)自動(dong)分配學(xue)(xue)(xue)生角(jiao)色(se);手(shou)動(dong)分組(zu):設(she)置組(zu)數、各角(jiao)色(se)人數,各角(jiao)色(se)的學(xue)(xue)(xue)生。
3、軟件模擬了公開招(zhao)標(biao)、邀請招(zhao)標(biao)、競爭性談判、單一來源、詢(xun)價采購(gou)(gou)五種方式的采購(gou)(gou)流(liu)程,嚴格按照政府采購(gou)(gou)法的要求和流(liu)程,并結合(he)政府采購(gou)(gou)的實際操作(zuo),區分(fen)每一種采購(gou)(gou)方式的差(cha)別。
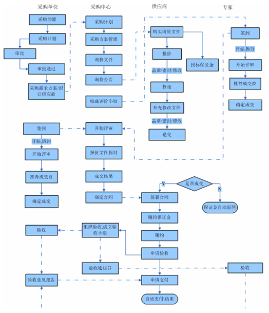
4、采(cai)(cai)(cai)(cai)(cai)購(gou)(gou)(gou)活動由(you)采(cai)(cai)(cai)(cai)(cai)購(gou)(gou)(gou)單位發起,根(gen)據采(cai)(cai)(cai)(cai)(cai)購(gou)(gou)(gou)目錄制(zhi)定采(cai)(cai)(cai)(cai)(cai)購(gou)(gou)(gou)預算、采(cai)(cai)(cai)(cai)(cai)購(gou)(gou)(gou)計劃、采(cai)(cai)(cai)(cai)(cai)購(gou)(gou)(gou)需求建(jian)立采(cai)(cai)(cai)(cai)(cai)購(gou)(gou)(gou)任務。由(you)采(cai)(cai)(cai)(cai)(cai)購(gou)(gou)(gou)中心(xin)組織并發布采(cai)(cai)(cai)(cai)(cai)購(gou)(gou)(gou)信息,供應商通過采(cai)(cai)(cai)(cai)(cai)購(gou)(gou)(gou)信息前來購(gou)(gou)(gou)買標(biao)書、制(zhi)作(zuo)采(cai)(cai)(cai)(cai)(cai)購(gou)(gou)(gou)響應文件、投遞標(biao)書、交納保(bao)證金、參加標(biao)前會(hui)和踏勘(kan)、開(kai)標(biao)前提交質(zhi)疑文件
5、學生端
采購中心:
采購(gou)中心信息、制(zhi)定采購(gou)方(fang)(fang)案、采購(gou)方(fang)(fang)案管理制(zhi)定招(zhao)標(biao)文件、資(zi)格預審(邀(yao)請(qing)(qing)招(zhao)標(biao))、投(tou)標(biao)邀(yao)請(qing)(qing)、邀(yao)請(qing)(qing)招(zhao)標(biao)&單一來源、招(zhao)標(biao)公告、踏勘與(yu)標(biao)前(qian)會、查看供應商投(tou)標(biao)、(結束投(tou)標(biao))查看流標(biao)、采購(gou)現場、定標(biao)、制(zhi)定合同、組(zu)織驗收
采購單位:
采購(gou)(gou)單位信息、采購(gou)(gou)預算(suan)、采購(gou)(gou)計劃、采購(gou)(gou)需求(qiu)、踏(ta)勘與標(biao)前會、采購(gou)(gou)現場、查看定標(biao)、采購(gou)(gou)合同(tong)、驗收
供應商:
供應商信息、資格預審、采購文件、踏(ta)勘(kan)、投標保證金、采購現(xian)場(應標)、應標結果、中(zhong)標、驗收(shou)、支付
6、專(zhuan)家(jia)評標:專(zhuan)家(jia)注冊信(xin)息、資質(zhi)申(shen)請、招標文件(jian)、采(cai)購現(xian)場、驗收
7、政(zheng)府采購網:各角色共(gong)用的一個(ge)模塊。通(tong)過政(zheng)府采購網可查看到采購單位、供應商信(xin)(xin)息、專家信(xin)(xin)息和(he)招標信(xin)(xin)息、中(zhong)標信(xin)(xin)息。
8、流(liu)(liu)程(cheng)(cheng)圖模塊:1、詢(xun)價采購(gou)流(liu)(liu)程(cheng)(cheng)圖2、邀請招標流(liu)(liu)程(cheng)(cheng)圖3、單一來源(yuan)流(liu)(liu)程(cheng)(cheng)圖4、公開(kai)招標流(liu)(liu)程(cheng)(cheng)圖5、競(jing)爭性談判(pan)流(liu)(liu)程(cheng)(cheng)圖
適用于任何類型
企業采購流程
公開招標
詢價采購
單一來源
邀請招標
競爭性談判