E-commerce

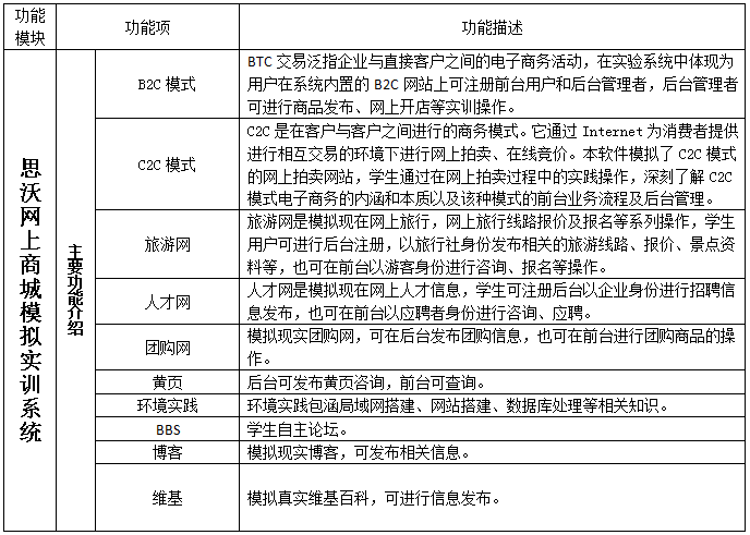
思沃網(wang)上商城模擬(ni)實訓(xun)系(xi)(xi)統(tong)充分考慮到了試驗(yan)的(de)具體情(qing)況,系(xi)(xi)統(tong)針對(dui)網(wang)上商城模擬(ni)實訓(xun)進行(xing)相關(guan)配置,學生可(ke)在系(xi)(xi)統(tong)中(zhong)體驗(yan)網(wang)上B2C、C2C模擬(ni)商城開店實訓(xun)并結合(he)網(wang)絡環境的(de)搭建、數據庫運用知識、團購網(wang)、在線(xian)旅游網(wang)、在線(xian)人才(cai)網(wang)等進行(xing)多(duo)元性的(de)實訓(xun)系(xi)(xi)統(tong)。
1、網絡(luo)版(ban),節點數無(wu)限制
系統是運用(yong)B/S架構和.NET技術開發,數據運行在(zai)SQL數據庫中,所以只需安裝服務器,客(ke)戶(hu)端通過IE瀏覽器訪(fang)問服務器,沒(mei)有節(jie)點的限制(zhi)。
2、知識覆蓋廣
《思沃(wo)網上商(shang)城模擬實(shi)訓系統》不僅(jin)覆蓋電子商(shang)務當前主要流程,還涉及(ji)相關學科(ke)的專業(ye)知(zhi)識(shi),比如網絡(luo)營銷、網站(zhan)搭建(jian)、局域網組建(jian)、數(shu)據庫(ku)等。學生可以通過該平(ping)臺(tai)全面(mian)理解電子商(shang)務的各個知(zhi)識(shi)點。
3、完整(zheng)的(de)網絡(luo)環境
系統模擬電子(zi)商(shang)(shang)務過程中涉獵到的眾多網絡背景(jing),提供包括網上商(shang)(shang)城、團購網、旅游網、威客(ke)網、B2C、C2C等常見的網絡服務平臺(tai)。
使用《思沃網上商城(cheng)模擬實(shi)訓系統(tong)》開展電(dian)(dian)子(zi)商務實(shi)驗課程,可以根據學校電(dian)(dian)子(zi)商務實(shi)驗軟硬(ying)件的不同配置靈活安排。
總的(de)(de)來說,如果(guo)(guo)實驗(yan)課時間允許,教(jiao)師可以(yi)在電(dian)(dian)子(zi)商(shang)務課程(cheng)(cheng)的(de)(de)前(qian)期(qi),安(an)排學(xue)生(sheng)進(jin)行“多(duo)(duo)角(jiao)色單(dan)流(liu)程(cheng)(cheng)實驗(yan)”。通過這(zhe)些實驗(yan),首(shou)先讓學(xue)生(sheng)學(xue)習電(dian)(dian)子(zi)商(shang)務的(de)(de)流(liu)程(cheng)(cheng),也(ye)熟悉實驗(yan)系(xi)統的(de)(de)操作使(shi)用(yong)。而在課程(cheng)(cheng)的(de)(de)后期(qi),可以(yi)安(an)排學(xue)生(sheng)進(jin)行“單(dan)角(jiao)色多(duo)(duo)流(liu)程(cheng)(cheng)實驗(yan)”,通過角(jiao)色用(yong)戶(hu)間的(de)(de)競爭,更(geng)好的(de)(de)讓學(xue)生(sheng)體會到(dao)電(dian)(dian)子(zi)商(shang)務的(de)(de)思想,同時也(ye)方(fang)便(bian)了(le)教(jiao)師對學(xue)生(sheng)實驗(yan)效果(guo)(guo)的(de)(de)考核。