International Trade

關鍵(jian)詞:外(wai)貿(mao)函(han)(han)電(dian)實訓平(ping)臺 外(wai)貿(mao)函(han)(han)電(dian)實訓教(jiao)學軟件 外(wai)貿(mao)函(han)(han)電(dian)實訓教(jiao)學平(ping)臺 外(wai)貿(mao)函(han)(han)電(dian)教(jiao)學系統
思沃外貿(mao)函電(dian)實訓系統(案例版)主(zhu)要是用(yong)于各大中專院校外經貿(mao)類專業(ye)或者有外貿(mao)實際操作練習要求的專業(ye)使用(yong)。
本教學平臺軟(ruan)件可以配合國(guo)際貿易實(shi)務或(huo)者進(jin)(jin)出(chu)口實(shi)務課程,在教學過(guo)程中同步進(jin)(jin)行上機操作(zuo)實(shi)習(xi)。也(ye)可用作(zuo)課堂教學完畢后,讓學生(sheng)進(jin)(jin)行整體流(liu)程的上機操作(zuo)實(shi)習(xi)。
整個平臺系統的(de)(de)目標是建立一個國際貿易的(de)(de)輔助教學系統,并能(neng)將國際貿易教學過程中所(suo)需要的(de)(de)各實(shi)踐點進行較(jiao)好的(de)(de)體現。
國(guo)際(ji)(ji)貿易(yi)實務教(jiao)學的(de)核(he)心(xin)內容是外貿過(guo)(guo)程(cheng)中(zhong)(zhong)相關函電的(de)書寫和各類(lei)單據的(de)填寫。為(wei)充分體現實踐教(jiao)學的(de)宗旨,系(xi)統采用了以案(an)(an)例(li)(li)教(jiao)學為(wei)核(he)心(xin)的(de)教(jiao)學思想。在(zai)系(xi)統中(zhong)(zhong)建立多(duo)個(ge)不同(tong)的(de)案(an)(an)例(li)(li),讓學生在(zai)一(yi)個(ge)實際(ji)(ji)的(de)案(an)(an)例(li)(li)中(zhong)(zhong)切身體會(hui)商品進(jin)出口交易(yi)的(de)全過(guo)(guo)程(cheng)。并可在(zai)系(xi)統的(de)控制和引導(dao)下一(yi)步一(yi)步的(de)完成相應的(de)案(an)(an)例(li)(li),并通過(guo)(guo)這樣的(de)實際(ji)(ji)操作使其全面、系(xi)統、規范地掌握從事進(jin)出口交易(yi)地主要操作技能。
學生端




出口流程

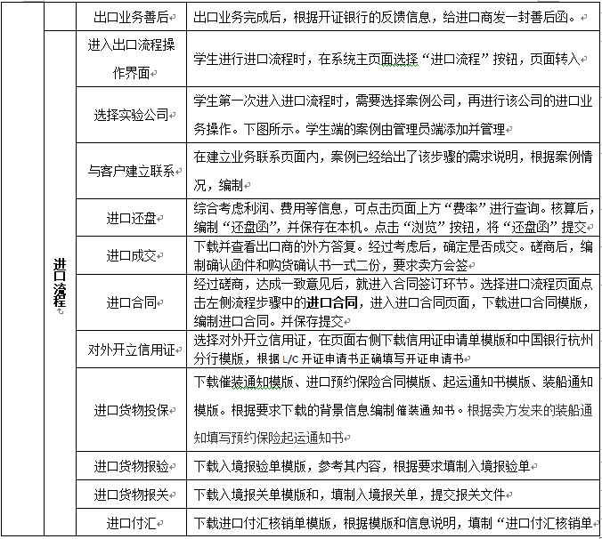
進口流程

1.采用B/S架構(gou),在(zai)服務(wu)器上安裝本軟件,用戶端可通過相(xiang)連(lian)的(de)局域網(wang)或互聯 網(wang)訪問服務(wu)器應用本軟件。本教學軟件不受時間(jian)空間(jian)的(de)影響,學生在(zai)寢室和機房都(dou)可以來完成試驗。
2.權(quan)限(xian)(xian)分為管(guan)(guan)理員、教(jiao)師(shi)和學(xue)生,其(qi)中學(xue)生端在首頁以出口(kou)流(liu)程(cheng)、進(jin)口(kou)流(liu)程(cheng)、資費信息、幫助(zhu)、注(zhu)冊等模塊顯示。教(jiao)師(shi)通過兩個權(quan)限(xian)(xian)對用戶、實驗基礎(chu)數據(ju)、實驗進(jin)程(cheng)等方面進(jin)行(xing)有效的(de)管(guan)(guan)理。教(jiao)師(shi)通過系統中的(de)獨(du)立(li)端口(kou)對班級(ji)學(xue)生進(jin)行(xing)管(guan)(guan)理,可對學(xue)生所需實驗步驟進(jin)行(xing)分步開放操(cao)作(zuo)權(quan)限(xian)(xian)。教(jiao)師(shi)也可根據(ju)自己(ji)所總結(jie)的(de)案例或者典型(xing)的(de)案例在管(guan)(guan)理員端口(kou)進(jin)行(xing)添加,操(cao)作(zuo)簡單(dan)、方便。
3. 當實(shi)驗結(jie)束(shu)時,軟件將(jiang)操(cao)作實(shi)踐的(de)(de)記錄提供給教(jiao)師端(duan)進(jin)行(xing)批閱評分,同(tong)學系(xi)統(tong)將(jiang)自(zi)動統(tong)計(ji)分數,并(bing)提供成(cheng)績查(cha)詢模(mo)塊,讓教(jiao)師了解(jie)學生(sheng)對業務和單(dan)據的(de)(de)掌握情(qing)況,以便調整教(jiao)學計(ji)劃。體現(xian)整個進(jin)出口貿(mao)易中(zhong)完整的(de)(de)流(liu)程(cheng)和步驟,包含將(jiang)實(shi)際(ji)中(zhong)常用(yong)的(de)(de)函電和單(dan)證類型。所有(you)的(de)(de)單(dan)證練習(xi)(xi)都備有(you)單(dan)證模(mo)板,用(yong)于學生(sheng)填寫(xie),且所有(you)的(de)(de)練習(xi)(xi)模(mo)塊都備有(you)取自(zi)實(shi)際(ji)外貿(mao)案(an)例過程(cheng)中(zhong)的(de)(de)參考(kao)答案(an)。
4.進口流程包(bao)含選擇實驗公司、與(yu)客戶建立聯系、出(chu)口報價及發盤、出(chu)口還價核算及發盤、出(chu)口成交核算、出(chu)口合同簽訂、信用(yong)證審核、信用(yong)證修改(gai)函、出(chu)口貨運(yun)訂艙(cang)、出(chu)口貨物投(tou)保、出(chu)口貨物報檢(jian)、出(chu)口貨物報關(guan)、出(chu)口制單結匯和(he)出(chu)口業務(wu)善后等內(nei)(nei)容(rong)。軟件內(nei)(nei)容(rong)注重實務(wu)操(cao)作(zuo),它針對(dui)外貿(mao)(mao)業務(wu)的(de)(de)實踐(jian)性(xing)(xing)和(he)適時性(xing)(xing),通過各種案例加(jia)深對(dui)國(guo)際貿(mao)(mao)易(yi)各種慣例及法律(lv)法規、業務(wu)規范的(de)(de)理解(jie)和(he)記憶。
5. 案例(li)(li)分(fen)析(xi)是(shi)為(wei)各教學步驟(zou)添加具體的(de)案例(li)(li)內容。在案例(li)(li)中,將以(yi)事(shi)實(shi)為(wei)依(yi)據,為(wei)學生講解(jie)外貿業務中各方面的(de)注意(yi)事(shi)項。內容鮮明、故(gu)事(shi)典型,更能(neng)起到增強記(ji)憶的(de)效果。案例(li)(li)分(fen)析(xi)將提供大(da)量實(shi)際案例(li)(li)信息,給學生閱讀。以(yi)實(shi)際的(de)例(li)(li)子給學生帶來真實(shi)感(gan)。進(jin)(jin)口(kou)流程包含選擇實(shi)驗公司、與客戶建立聯系(xi)、進(jin)(jin)口(kou)還(huan)盤、進(jin)(jin)口(kou)成交、進(jin)(jin)口(kou)合(he)同、對外開(kai)立信用(yong)證(zheng)、進(jin)(jin)口(kou)貨(huo)物(wu)投保、進(jin)(jin)口(kou)貨(huo)物(wu)報檢、進(jin)(jin)口(kou)貨(huo)物(wu)報關和進(jin)(jin)口(kou)匯付等內容。
6. 外(wai)(wai)貿(mao)常(chang)(chang)識(shi)(shi)包含的(de)內(nei)容廣泛,可以是業(ye)務操作常(chang)(chang)識(shi)(shi),也可以是法(fa)律法(fa)規(gui)常(chang)(chang)識(shi)(shi)及(ji)一些專(zhuan)業(ye)性術(shu)語的(de)解(jie)釋。目前,軟件中(zhong)默(mo)認(ren)的(de)外(wai)(wai)貿(mao)常(chang)(chang)識(shi)(shi)分:相(xiang)(xiang)關(guan)法(fa)律、法(fa)規(gui)、WTO專(zhuan)題、EDI專(zhuan)題、常(chang)(chang)用資源類(lei)(lei)(lei)網(wang)站、相(xiang)(xiang)關(guan)常(chang)(chang)識(shi)(shi)類(lei)(lei)(lei)知(zhi)(zhi)識(shi)(shi)。各(ge)大類(lei)(lei)(lei)下又包含若干(gan)子(zi)類(lei)(lei)(lei)。各(ge)子(zi)類(lei)(lei)(lei)中(zhong)包含大量外(wai)(wai)貿(mao)知(zhi)(zhi)識(shi)(shi)。提供知(zhi)(zhi)識(shi)(shi)庫和幫助功能,知(zhi)(zhi)識(shi)(shi)庫中(zhong)的(de)背景知(zhi)(zhi)識(shi)(shi)可在管(guan)理(li)員中(zhong)的(de)知(zhi)(zhi)識(shi)(shi)庫管(guan)理(li)中(zhong)進行內(nei)容的(de)添(tian)加和管(guan)理(li)。
7.將(jiang)實際中外貿公(gong)司(si)業務案例和教學(xue)案例組(zu)合(he)起來,設計多套完(wan)整的案例,引導(dao)學(xue)生(sheng)進行理論知識的運(yun)用,讓學(xue)生(sheng)對國際貿易過程中的業務有立(li)體的認識和了解。
8.為實驗準備(bei)完整的費(fei)率查詢表(biao)(biao)(biao),包(bao)括(kuo)貨物(wu)等級表(biao)(biao)(biao)、海洋運價表(biao)(biao)(biao)、海關稅則表(biao)(biao)(biao)、匯(hui)率表(biao)(biao)(biao)。
9.提供(gong)知(zhi)識(shi)(shi)庫(ku),即“背景知(zhi)識(shi)(shi)”,是(shi)由管(guan)理員(yuan)(yuan)在管(guan)理平(ping)臺的“管(guan)理員(yuan)(yuan)管(guan)理”下(xia)的“知(zhi)識(shi)(shi)庫(ku)管(guan)理”中進(jin)行知(zhi)識(shi)(shi)庫(ku)內(nei)容的添(tian)加和管(guan)理。如(ru)果要查看知(zhi)識(shi)(shi)庫(ku)內(nei)容,可(ke)(ke)不需要登陸。在系統首頁,點擊(ji)“出口(kou)(kou)(kou)流(liu)程”、“進(jin)口(kou)(kou)(kou)流(liu)程”或“咨詢信息(xi)”、“教(jiao)師入口(kou)(kou)(kou)”等(deng),都可(ke)(ke)打開知(zhi)識(shi)(shi)庫(ku)的鏈節頁面。
10. 支持多教師(shi),多班級同時使用。
11. 系統提供的單(dan)(dan)證(zheng)(zheng)、流程(cheng)等(deng)信(xin)息,都是從專業的高度(du),采用(yong)先進的計算機技術,與現實的單(dan)(dan)證(zheng)(zheng)模(mo)板(ban)及操作流程(cheng)保持“零”距離差(cha)別。提供豐(feng)富(fu)的函電(dian)和單(dan)(dan)證(zheng)(zheng)練習(xi)。學(xue)生對(dui)整個進出口貿(mao)易中完整的流程(cheng)的實際(ji)操練,其中所有步驟中都設立對(dui)應的函電(dian)和單(dan)(dan)證(zheng)(zheng)練習(xi)。所有的單(dan)(dan)證(zheng)(zheng)練習(xi)都備(bei)有單(dan)(dan)證(zheng)(zheng)模(mo)板(ban),用(yong)于學(xue)生填(tian)寫,且(qie)所有的練習(xi)模(mo)塊都備(bei)有取自實際(ji)外貿(mao)案例(li)過程(cheng)中的參考答案。
12.以(yi)案(an)(an)(an)例(li)(li)教學(xue)為中(zhong)心。通過精心設(she)計(ji)的多(duo)個(ge)完整的案(an)(an)(an)例(li)(li),供學(xue)生練習和了解(jie)實際外貿過程(cheng)中(zhong)的所(suo)需(xu)要的函電(dian)、單證以(yi)及相(xiang)關內容。系(xi)統本身提供多(duo)個(ge)設(she)定案(an)(an)(an)例(li)(li)流程(cheng),且系(xi)統允許教師自行修改(gai)這些案(an)(an)(an)例(li)(li)流程(cheng)。教師也可自己建(jian)立新的案(an)(an)(an)例(li)(li)流程(cheng),以(yi)方便不(bu)同(tong)學(xue)校教學(xue)使(shi)用。
13. 提供多個設定(ding)案(an)例流程(cheng),且系(xi)統允許教師自(zi)行修改這些案(an)例流程(cheng)。教師也可自(zi)己建立(li)新的案(an)例流程(cheng),便于不(bu)同學校教學使用。