International Trade

關鍵(jian)詞:國(guo)際(ji)貿(mao)(mao)易教學系統 國(guo)際(ji)貿(mao)(mao)易實訓教學軟(ruan)件 國(guo)際(ji)貿(mao)(mao)易實訓教學平臺 國(guo)際(ji)貿(mao)(mao)易實訓室解(jie)決方案
思沃國際貿易模擬實訓系統通過歸納和總結整個國際貿易的流程和慣例,在互聯網上建立幾近真實的國際貿易環境,直接切入不同當事人所面對的不同工作。本教學軟件幫助學生或者培訓對象把握整個業務過程,通過不同當事人角色的扮演(出口商、進口商、生產商(工廠)、進口銀行、出口銀行、保險公司、商檢局、海關、外匯管理局、貨代、國稅局)充分掌握各種業務技巧,熟悉和體會客戶、生廠商、銀行和政府機構的互動關系,真正了解國際貿易的物流、資金流和業務流的運作方式。本公司為了更好滿足高校的教學需求,會根據需求提供國際貿易實訓室解決方案。國(guo)際(ji)貿(mao)易(yi)(yi)綜(zong)合(he)實訓(xun)系(xi)統適用于普通(tong)高等院校國(guo)際(ji)貿(mao)易(yi)(yi)專業以及開設《國(guo)際(ji)貿(mao)易(yi)(yi)實務(wu)》課(ke)程的相關專業。國(guo)際(ji)貿(mao)易(yi)(yi)綜(zong)合(he)實訓(xun)系(xi)統是(shi)以國(guo)際(ji)貿(mao)易(yi)(yi)實務(wu)課(ke)程為(wei)基(ji)礎,以現(xian)實中的實際(ji)操作為(wei)依據,并在(zai)多位一線老師的指(zhi)導下設計而成。軟件具有模擬現(xian)實性強,涵蓋面廣(guang)的特點。
學生在軟件中可(ke)仿真模擬進(jin)、出口(kou)公司(si)進(jin)行國際貿(mao)易(yi)交易(yi),貿(mao)易(yi)磋(cuo)商(shang)、簽訂合同、進(jin)出口(kou)許(xu)可(ke)證(zheng)(zheng)申請、產地證(zheng)(zheng)明、審(shen)證(zheng)(zheng)改證(zheng)(zheng)、開具(ju)商(shang)業發(fa)票、貨物(wu)托(tuo)運、商(shang)品投保、報關、報驗、制單(dan)結匯、審(shen)單(dan)付(fu)匯、業務善后、發(fa)送單(dan)證(zheng)(zheng)等環節可(ke)得到(dao)充分的(de)鍛煉和運用(yong)。
系(xi)統模擬了(le)國際貿易業(ye)務(wu)涉(she)及的(de)(de)多(duo)種(zhong)機構(商(shang)檢局(ju)(ju)(ju)、海關(guan)、外(wai)匯管理局(ju)(ju)(ju)、國稅局(ju)(ju)(ju)等)的(de)(de)功能(neng),學生通過軟件的(de)(de)實訓,可(ke)以(yi)了(le)解不同(tong)機構在國際貿易業(ye)務(wu)流程中的(de)(de)作用
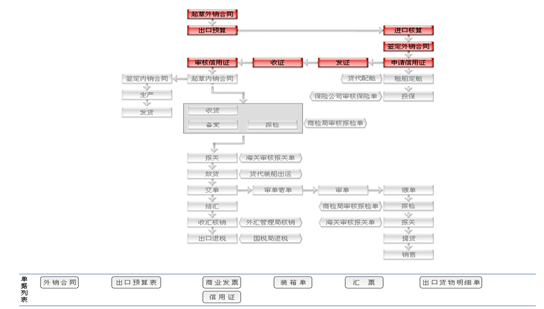
1、主要業務(wu)流程:
CIF+L/C,CIF+/D/A,CIF+D/P,CIF+T/T Before shipment CIF+T/T After shipment FOB+L/C,FOB+/D/A,FOB+D/P,FOB+T/T Before shipment FOB+T/T After shipment CFR+L/C,CFR+/D/A,CFR+D/P,CFR+T/T Before shipment CFR+T/T After shipment 2、國際貿易(yi)與貿易(yi)平臺:
類(lei)似于alibaba商貿網的(de)業務交(jiao)流平臺。包含大(da)量(liang)供(gong)求信息和基礎數據 ,進(jin)口商與出(chu)口商在平臺發生交(jiao)互,能很(hen)快地熟練(lian)運用進(jin)出(chu)口的(de)成本核算、詢盤、報盤、還盤等(deng)各種基本技巧。 3、國際(ji)貿易(yi)與角色扮演:
出口(kou)商(shang)(shang)、進(jin)(jin)口(kou)商(shang)(shang)、生產商(shang)(shang)(工(gong)廠)、進(jin)(jin)口(kou)銀行(xing)、出口(kou)銀行(xing)、保險公司(si)、商(shang)(shang)檢(jian)局、海關、外匯(hui)管(guan)理局、貨代、國稅局
4、國(guo)際貿易(yi)與外貿考試(shi)
(報(bao)關員(yuan)、報(bao)檢員(yuan)、單證(zheng)員(yuan)、跟單員(yuan)、國際商務(wu)師(shi)、貨運代理、外銷員(yuan)、物流師(shi)、政策法規)
考試系(xi)統同時適用于局域網和 Internet,實現網上考試、作業(ye)、練(lian)習、成(cheng)績(ji)排行等功能,并能夠實現答卷(juan)保存、自動(dong)判分(fen)(fen)、成(cheng)績(ji)查詢和分(fen)(fen)析等功能。自動(dong)評(ping)分(fen)(fen):對(dui)標準化試題、填空題、單(dan)據題,系(xi)統將自動(dong)評(ping)分(fen)(fen),考試結(jie)束即可獲(huo)得成(cheng)績(ji)。
5、國際貿易與實(shi)驗(yan)設(she)置(zhi)
教師(shi)為參加實(shi)習(xi)的(de)(de)(de)(de)學(xue)生(sheng)分配角色(se),設定實(shi)習(xi)評(ping)分標準、實(shi)時監控(kong)學(xue)生(sheng)的(de)(de)(de)(de)操作,并且(qie)對(dui)于模(mo)擬貿易(yi)中(zhong)發(fa)生(sheng)的(de)(de)(de)(de)糾紛進行仲裁,最終利(li)用評(ping)分系統對(dui)學(xue)生(sheng)的(de)(de)(de)(de)實(shi)習(xi)成果給予評(ping)定,教師(shi)通過在網站發(fa)布新聞、調整商品(pin)成本和價格、調整匯率(lv)、業(ye)務(wu)費用、海運費、保(bao)險費率(lv)及突發(fa)事件(jian)的(de)(de)(de)(de)發(fa)生(sheng)概(gai)率(lv)等(deng)方式對(dui)國際貿易(yi)環境實(shi)施宏觀調控(kong),讓學(xue)生(sheng)在實(shi)習(xi)中(zhong)充分發(fa)揮主觀能動性
6、國際貿(mao)易與在線跟蹤
在(zai)線跟(gen)蹤模塊主要(yao)記錄(lu)了該教(jiao)師(shi)下所有學(xue)生(sheng)操(cao)作(zuo)案例(li)的記錄(lu)。教(jiao)師(shi)可以查(cha)看(kan)到(dao)扮演任何角色的每個學(xue)生(sheng)每一個交易操(cao)作(zuo)
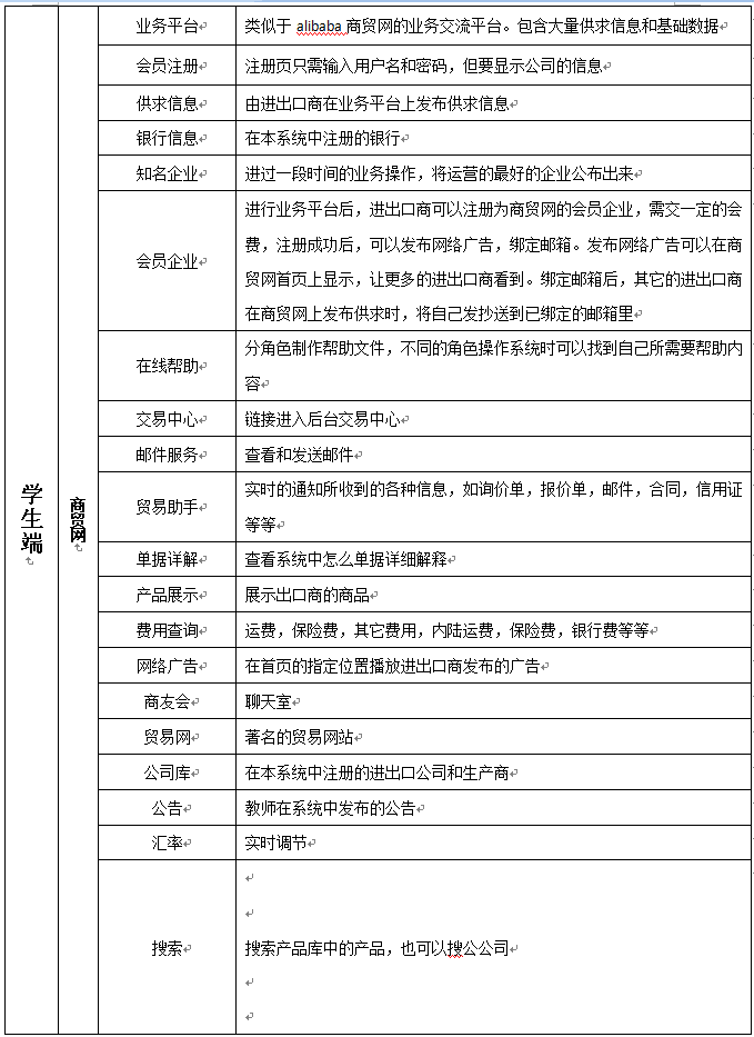
貿易平臺
類似于alibaba商貿網(wang)的業(ye)務交流(liu)平(ping)臺(tai)。包含大(da)量供求信息和基礎數(shu)據 。
進口商與出口商在平臺發生(sheng)交互(hu)
出口商
個人(ren)設置: 修改(gai)和(he)完善個人(ren)資料。
財務(wu)管理: 體現了出口(kou)商的財務(wu)狀況,包括注冊(ce)資金、當(dang)前資金的余額、商品折算、銀行貸款以及實際的利潤
貿易助手: 出口商操作(zuo)業務的過程中實時(shi)的提醒(xing)如(ru):新郵件,對方發(fa)來的合同銀(yin)(yin)行(xing)信用證(zheng)通知,銀(yin)(yin)行(xing)的到款通知等信息。
庫存(cun)(cun)管理: 查看自己的(de)庫存(cun)(cun)情況(kuang)。
業務(wu)(wu)辦理: 系統提供一個業務(wu)(wu)辦理的(de)平臺,形象的(de)體現(xian)各個政府部(bu)門(men)及在(zai)政府部(bu)門(men)所(suo)能辦理的(de)業務(wu)(wu),以最大限(xian)度的(de)模擬進(jin)口(kou)商(shang)在(zai)這(zhe)些部(bu)門(men)之間(jian)辦理進(jin)口(kou)業務(wu)(wu),
客(ke)(ke)戶管理(li): 一切與該(gai)出口商(shang)有(you)過聯系的客(ke)(ke)戶都(dou)會被系統(tong)收錄到客(ke)(ke)戶列表中(zhong),分機會和(he)客(ke)(ke)戶兩類
我的工(gong)作: 起草外(wai)銷(xiao)合(he)(he)同(tong)(新建外(wai)銷(xiao)合(he)(he)同(tong),狀態為0,“未發送”)管理外(wai)銷(xiao)合(he)(he)同(tong)外(wai)銷(xiao)合(he)(he)同(tong)記錄(lu)(列(lie)出(chu)已完成合(he)(he)同(tong)列(lie)表)出(chu)口核(he)算 起草內(nei)銷(xiao)合(he)(he)同(tong)。
與出口商(shang)配合的其它角色(se)
進口商: 發(fa)送(song)合同,改證(zheng)通知(zhi),寄單(T/T),發(fa)送(song)裝船通知(zhi)。
出口地銀行:信用證(zheng)通知書,交(jiao)單(dan),結匯,代款,還貸 供應(ying)商:起草內銷合同,收貨
保(bao)險公(gong)司:投(tou)保(bao),索賠
貨(huo)代公司(si):定艙,放貨(huo)
商檢局:報檢
外匯管(guan)理局(ju):備案,核消
海關:報關
國稅局:退稅
業(ye)務流程:CIF+L/C,CIF+/D/A,CIF+D/P,CIF+T/T Before shipment CIF+T/T After shipment FOB+L/C,FOB+/D/A,FOB+D/P,FOB+T/T Before shipment FOB+T/T After shipment CFR+L/C,CFR+/D/A,CFR+D/P,CFR+T/T Before shipment CFR+T/T After shipment
業務流(liu)(liu)程:在這里填(tian)寫和(he)查看所需要的單(dan)據(ju)。直接(jie)可在流(liu)(liu)程圖中表現。查看的單(dan)據(ju)分填(tian)寫的單(dan)據(ju)和(he)收到(dao)的單(dan)據(ju)
填(tian)寫的: 外銷(xiao)(xiao)合同、出(chu)口(kou)預(yu)算表、商為發(fa)票、裝箱單、匯票、內銷(xiao)(xiao)合同保險單、訂艙委托書(shu)、報檢單、出(chu)口(kou)收匯核銷(xiao)(xiao)單、報關(guan)單、一般產地證、普惠制產地證
收到的:信用(yong)(yong)證、配艙回單、通關(guan)單、提單管理內銷合同 內銷合同記(ji)錄信用(yong)(yong)證通知書 信用(yong)(yong)證 修改信用(yong)(yong)證。
出口地銀行
企業資料(liao) :登錄到出口(kou)(kou)銀(yin)行的默認頁(ye)面就是該出口(kou)(kou)銀(yin)行的詳(xiang)細資料(liao)
貸款管(guan)理(li): 貸款管(guan)理(li)是管(guan)理(li)從進口地(di)銀行轉(zhuan)入的貸款,等待出口商前來(lai)結匯(hui)
信用證(zheng)管理 :信用證(zheng)管理是管理進口(kou)(kou)商通過進口(kou)(kou)地銀(yin)行(xing)和出(chu)口(kou)(kou)地銀(yin)行(xing)發送給(gei)出(chu)口(kou)(kou)商的信用證(zheng)。包括收證(zheng)和通知兩個功(gong)能。
單(dan)(dan)證管理:單(dan)(dan)證管理是管理出(chu)口(kou)商通(tong)過出(chu)口(kou)地(di)銀(yin)行和進口(kou)地(di)銀(yin)行發送給進口(kou)商的單(dan)(dan)據。包括審核單(dan)(dan)據和寄單(dan)(dan)兩(liang)個功能
貸(dai)款(kuan):出口銀行的(de)貸(dai)款(kuan)功能(neng)只提供給出口商(shang)和生產商(shang),貸(dai)款(kuan)根據金額大小收取一(yi)定的(de)利息
進口(kou)商

個(ge)人(ren)設置:修改和完(wan)善個(ge)人(ren)資料。
財務管理:記錄進口商(shang)在整個業務操(cao)作過程中(zhong)的所有費用(yong)。實時的統計進口商(shang)的當前(qian)資(zi)金狀況,可(ke)以清(qing)楚的掌握(wo)自己的注冊資(zi)金、當前(qian)資(zi)金、商(shang)品折(zhe)算、銀(yin)行代(dai)款、利潤。
貿易助手: 在進口(kou)商(shang)操作業(ye)務的(de)過程中(zhong)實(shi)時的(de)提醒如:新郵件,未(wei)簽署合同,出口(kou)商(shang)發(fa)來的(de)改證(zheng)信息,贖單通(tong)知等信息。
庫存管理(li):查看(kan)自(zi)己(ji)的庫存情(qing)況。
客戶(hu)(hu)管(guan)理(li):客戶(hu)(hu)管(guan)理(li)進口公司用來管(guan)理(li)有(you)業務往來的(de)出口公司及相關(guan)的(de)業務信(xin)息。
我的工作(zuo):進口核(he)算、管(guan)理合(he)同(tong)(tong)(合(he)同(tong)(tong)列(lie)表,列(lie)出狀(zhuang)態(tai)為1,2,3,4的外銷合(he)同(tong)(tong)記錄。“需(xu)要確認”,“修改未發送”,“等(deng)待賣方簽署”,“履約(yue)中”)、合(he)同(tong)(tong)記錄(列(lie)出已完(wan)成的合(he)同(tong)(tong)列(lie)表)、查(cha)看信用證、查(cha)看改證通(tong)知(zhi)、商(shang)品銷售。
與進口(kou)商配合(he)的角色
進口地銀行:
信用(yong)證記錄,申請信用(yong)證,改證,贖(shu)單,貸(dai)款(kuan),還貸(dai),電匯,承兌
保(bao)險(xian)公司:投保(bao),索賠
貨代公(gong)司:訂艙,提貨
商檢局:報檢
海關:報關
業務流程(cheng):CIF+L/C,CIF+/D/A,CIF+D/P,CIF+T/T Before shipment CIF+T/T After shipment FOB+L/C,FOB+/D/A,FOB+D/P,FOB+T/T Before shipment FOB+T/T After shipment CFR+L/C,CFR+/D/A,CFR+D/P,CFR+T/T Before shipment CFR+T/T After shipment
業務流程: 在(zai)這里(li)填(tian)寫(xie)和(he)查看所需要的(de)單(dan)據(ju)。直接可(ke)在(zai)流程圖(tu)中表現。查看的(de)單(dan)據(ju)分(fen)填(tian)寫(xie)的(de)單(dan)據(ju)和(he)收到(dao)的(de)單(dan)據(ju)。
填寫(xie)的(de): 進口(kou)預算表、信用(yong)證申請書、保險單(dan)、訂艙委托書、報檢單(dan)、報關(guan)單(dan)
收到的:外銷(xiao)合同、商業發票、裝(zhuang)箱單(dan)、提單(dan)、匯(hui)票、一般產地證、普惠制產地證
進口地(di)銀行
企業資(zi)(zi)料(liao):登錄(lu)到(dao)進(jin)(jin)口(kou)銀(yin)行(xing)的(de)默認頁面就是該(gai)進(jin)(jin)口(kou)銀(yin)行(xing)的(de)詳細資(zi)(zi)料(liao)。
貸款(kuan)管理:在L/C和(he)D/P付(fu)款(kuan)方式下,進(jin)口商付(fu)款(kuan)贖(shu)單后將(jiang)貨款(kuan)打(da)入進(jin)口地(di)銀行,進(jin)口地(di)
銀行將(jiang)單據交給進口(kou)商之后,再將(jiang)收到的貨款(kuan)及(ji)時轉(zhuan)帳給出口(kou)地銀行。
信(xin)(xin)用證申(shen)請(qing)(qing)書(shu)管(guan)理:信(xin)(xin)用證申(shen)請(qing)(qing)書(shu)是指在(zai)L/C付款方式下,進(jin)口商要(yao)向進(jin)口地銀申(shen)請(qing)(qing)信(xin)(xin)用證時所填(tian)寫的單據,在(zai)這里列出(chu)的是已經審核通過(guo)并已經發(fa)放了(le)信(xin)(xin)用證的申(shen)請(qing)(qing)書(shu)。
信(xin)用證(zheng)(zheng)管理:信(xin)用證(zheng)(zheng)管理包括(kuo)開證(zheng)(zheng),發證(zheng)(zheng),改(gai)證(zheng)(zheng)三個功能。開證(zheng)(zheng)是(shi)根(gen)據進口(kou)商提(ti)交的(de)證(zheng)(zheng)用證(zheng)(zheng)申請書開立相應的(de)信(xin)用證(zheng)(zheng)
單(dan)證管理:在L/C、D/A、D/P三種(zhong)付款方(fang)式下,出(chu)口(kou)商(shang)要將(jiang)進(jin)(jin)口(kou)商(shang)要求提交的(de)單(dan)據經(jing)出(chu)口(kou)地銀(yin)行(xing)發送(song)到(dao)進(jin)(jin)口(kou)地銀(yin)行(xing),再由進(jin)(jin)口(kou)地銀(yin)行(xing)照要求將(jiang)單(dan)據轉(zhuan)送(song)到(dao)進(jin)(jin)口(kou)商(shang)
貸款(kuan)(kuan):進口(kou)地銀行只處理進口(kou)商的貸款(kuan)(kuan)申請和還款(kuan)(kuan)操作。
生產商

輔助角色
1、保(bao)險公司(si)(si):分進口地(di)保(bao)險公司(si)(si)和出口地(di)保(bao)險公司(si)(si)
2、商(shang)檢(jian)局:進(jin)口(kou)地商(shang)檢(jian)局和出口(kou)地商(shang)檢(jian)局
3、海關(guan):進口地海關(guan)和出口地海關(guan)
4、外匯(hui)(hui)管(guan)理局:出口(kou)收匯(hui)(hui)核(he)銷單與(yu)進口(kou)付匯(hui)(hui)核(he)銷單
5、貨(huo)代:訂(ding)艙處理(li)、裝(zhuang)船出(chu)運
6、國稅(shui)局:出口產品退(tui)(免(mian))稅(shui)
使學生熟(shu)悉(xi)和了解外貿實務的(de)具體(ti)操作(zuo)程序,從而增強一(yi)些感性認識并從中進一(yi)步了解、鞏(gong)固和深化已學過的(de)理(li)論(lun)、方法(fa),提(ti)高發現問題(ti)、分析問題(ti)和解決問題(ti)的(de)能(neng)力。
學生在思(si)沃商貿(mao)網上進行國際貨物買(mai)賣實務(wu)的具(ju)(ju)體操作,能很快(kuai)地(di)熟練運用(yong)進出口的成本(ben)核(he)算、詢盤(pan)(pan)、報盤(pan)(pan)、還盤(pan)(pan)等各種基本(ben)技巧(qiao),熟悉國際貿(mao)易的物流(liu)、資金流(liu)和業(ye)務(wu)流(liu)的運作方式,體會國際貿(mao)易中(zhong)不同當(dang)事人的不同地(di)位、面臨的具(ju)(ju)體工作和互(hu)動關(guan)系
學會(hui)外貿公司利用(yong)各種方式控制成本以達到利潤最大化的思(si)路,了解供(gong)求平衡、競(jing)爭(zheng)等(deng)宏觀(guan)經濟現象(xiang),并(bing)且學會(hui)合理地利用(yong)。
教師通過在(zai)網站發(fa)(fa)布新(xin)聞、調(diao)整商品成本和價格、調(diao)整匯(hui)率(lv)、業務費(fei)(fei)用(yong)、海運(yun)費(fei)(fei)、保險費(fei)(fei)率(lv)及(ji)突(tu)發(fa)(fa)事(shi)件的(de)(de)發(fa)(fa)生(sheng)概(gai)率(lv)等(deng)方式對國(guo)際貿易環境實施宏觀調(diao)控,讓學生(sheng)在(zai)實習(xi)中(zhong)充(chong)分(fen)發(fa)(fa)揮(hui)主觀能(neng)動性,真正(zheng)掌握(wo)和吸收課堂中(zhong)所學的(de)(de)知識,為將來步入工作崗位打下良好基礎(chu)










1、軟件(jian)運行(xing)環境:服(fu)務器(qi):操(cao)作系統為Windows2003/ windows 7,后臺數(shu)據庫為SQL Server2005,IIS為5.0以上版(ban)本(ben)(ben) 客戶端:操(cao)作系統為Windows2000/2003/NT/XP ,IE為6.0或8.0版(ban)本(ben)(ben)、flash播(bo)放器(qi)版(ban)本(ben)(ben)9.0以上
2、在服(fu)務器上安裝(zhuang)(zhuang)本軟件(jian),用(yong)戶(hu)端可通過(guo)相連的局域(yu)網(wang)或互(hu)聯 網(wang)訪問(wen)服(fu)務器應用(yong)本軟件(jian)。系統基(ji)于B/S架構和.只需(xu)安裝(zhuang)(zhuang)在服(fu)務器上,客戶(hu)端訪問(wen)無限(xian)制。
3、簡(jian)捷(jie)高效(xiao)的(de)三方管理(li)界面(mian),由(you)管理(li)員端(duan)系統、教師(shi)端(duan)系統、學生端(duan)系統組成.
4、思沃國際貿易(yi)實訓系統通過(guo)歸納(na)和(he)總結整個國際貿易(yi)的(de)流程和(he)慣例,在(zai)互聯網(wang)上(shang)建立幾近真(zhen)實的(de)國際貿易(yi)環(huan)境,直接切入不同(tong)當事人所面(mian)對的(de)不同(tong)工(gong)作(zuo)。幫助學生(sheng)(sheng)或者培訓對象把(ba)握(wo)整個業(ye)務(wu)過(guo)程,通過(guo)不同(tong)當事人角色的(de)扮(ban)演(出(chu)口商(shang)、進(jin)(jin)口商(shang)、生(sheng)(sheng)產商(shang)(工(gong)廠)、進(jin)(jin)口銀行(xing)、出(chu)口銀行(xing)、保(bao)險公(gong)司、商(shang)檢局、海關(guan)、外匯管(guan)理局、貨(huo)代、國稅局)充分(fen)掌握(wo)各種業(ye)務(wu)技(ji)巧(qiao),熟悉和(he)體(ti)會客戶、生(sheng)(sheng)廠商(shang)、銀行(xing)和(he)政府(fu)機構的(de)互動關(guan)系,真(zhen)正了解(jie)國際貿易(yi)的(de)物(wu)流、資金流和(he)業(ye)務(wu)流的(de)運作(zuo)方(fang)式
5、涵蓋以(yi)下各種(zhong)方(fang)式(shi)的進(jin)出口流程實訓:CIF/CIP、CFR/CPT、FOB/FCA方(fang)式(shi);信(xin)用(yong)證、電(dian)匯、托收以(yi)及混合方(fang)式(shi);海運(yun)、空運(yun)以(yi)及海空聯運(yun);一般貿易、加工貿易等
主要(yao)業務(wu)流(liu)程:CIF+L/C,CIF+/D/A,CIF+D/P,CIF+T/T Before shipment CIF+T/T After shipment FOB+L/C,FOB+/D/A,FOB+D/P,FOB+T/T Before shipment FOB+T/T After shipment CFR+L/C,CFR+/D/A,CFR+D/P,CFR+T/T Before shipment CFR+T/T After shipment
6、學生在軟件中可(ke)仿真(zhen)模(mo)擬進、出(chu)口(kou)(kou)公司(si)進行國際貿易(yi)交易(yi),貿易(yi)磋商(shang)、簽訂合同(tong)、進出(chu)口(kou)(kou)許可(ke)證申請、產地證明、審(shen)證改證、開具商(shang)業發(fa)票、貨物(wu)托運(yun)、商(shang)品投保、報(bao)關(guan)、報(bao)驗(yan)、制單結匯、審(shen)單付匯、業務(wu)善后、發(fa)送單證等環節可(ke)得(de)到充分的(de)鍛煉和運(yun)用。集成(cheng)(cheng)類似(si)于alibaba商(shang)貿網的(de)業務(wu)交流(liu)平臺。包(bao)含(han)大量供求信息(xi)和基(ji)礎(chu)數據(ju) ,進口(kou)(kou)商(shang)與出(chu)口(kou)(kou)商(shang)在平臺發(fa)生交互,能很快地熟練運(yun)用進出(chu)口(kou)(kou)的(de)成(cheng)(cheng)本核(he)算(suan)、詢盤(pan)、報(bao)盤(pan)、還盤(pan)等各種基(ji)本技(ji)巧
7、可以(yi)配置進(jin)口(kou)(kou)(kou)商(shang)(shang)、出口(kou)(kou)(kou)商(shang)(shang)、進(jin)口(kou)(kou)(kou)地(di)銀(yin)行、出口(kou)(kou)(kou)地(di)銀(yin)行、國稅局(ju)(ju)、海關(guan)、商(shang)(shang)檢(jian)局(ju)(ju)、保(bao)險公(gong)(gong)司、貨代公(gong)(gong)司、外匯管理(li)(li)局(ju)(ju)等相(xiang)關(guan)參數和業務,在實(shi)訓過(guo)程中可以(yi)分(fen)組、分(fen)角(jiao)色進(jin)行互動、交互式(shi)訓練。角(jiao)色扮演(yan):出口(kou)(kou)(kou)商(shang)(shang)、進(jin)口(kou)(kou)(kou)商(shang)(shang)、生(sheng)產商(shang)(shang)(工(gong)廠)、進(jin)口(kou)(kou)(kou)銀(yin)行、出口(kou)(kou)(kou)銀(yin)行、保(bao)險公(gong)(gong)司、商(shang)(shang)檢(jian)局(ju)(ju)、海關(guan)、外匯管理(li)(li)局(ju)(ju)、貨代、國稅局(ju)(ju)
8、教(jiao)(jiao)師為參(can)加實(shi)(shi)習(xi)的學生(sheng)分(fen)配角色,設定實(shi)(shi)習(xi)評(ping)分(fen)標準、實(shi)(shi)時監控學生(sheng)的操作,并且對于模擬(ni)貿易中發(fa)(fa)生(sheng)的糾紛(fen)進行仲裁,最終利用評(ping)分(fen)系統對學生(sheng)的實(shi)(shi)習(xi)成(cheng)果(guo)給(gei)予評(ping)定,教(jiao)(jiao)師通過在網站發(fa)(fa)布新聞(wen)、調整商品(pin)成(cheng)本(ben)和價(jia)格、調整匯率、業務費(fei)用、海運費(fei)、保險費(fei)率及(ji)突(tu)發(fa)(fa)事(shi)件的發(fa)(fa)生(sheng)概率等方式(shi)對國際(ji)貿易環境實(shi)(shi)施宏觀調控,讓學生(sheng)在實(shi)(shi)習(xi)中充分(fen)發(fa)(fa)揮主觀能動(dong)性
9、在(zai)線跟蹤(zong)模(mo)塊主要記錄了(le)(le)該教師(shi)(shi)下所(suo)有學(xue)生操(cao)作案(an)例(li)的(de)(de)記錄。教師(shi)(shi)可以查看到扮(ban)演任何角(jiao)色的(de)(de)每(mei)個(ge)學(xue)生每(mei)一(yi)個(ge)交易操(cao)作。系統模(mo)擬了(le)(le)國際貿易業務涉及的(de)(de)多種機構(商檢(jian)局、海關、外匯管(guan)理局、國稅局等)的(de)(de)功能,學(xue)生通(tong)過軟件(jian)的(de)(de)實(shi)訓(xun),可以了(le)(le)解不同機構在(zai)國際貿易業務流程中的(de)(de)作用