Court

根據廣大高(gao)校(xiao)師生(sheng)(sheng)用(yong)(yong)戶的(de)(de)建議(yi),并充分考慮司法(fa)現代化(hua)趨勢,運(yun)用(yong)(yong)面向對(dui)象化(hua)設計方(fang)法(fa),將抽象、繁(fan)雜的(de)(de)法(fa)律理(li)論(lun)與實(shi)(shi)踐知識緊(jin)密(mi)結合、融會貫通。真實(shi)(shi)演練民事(shi)(shi)案件(jian)、公訴(su)案件(jian)、公訴(su)附(fu)帶民事(shi)(shi)案件(jian)、自訴(su)案件(jian)、自訴(su)附(fu)帶民事(shi)(shi)案件(jian)、行(xing)政案件(jian),應用(yong)(yong)第一審(shen)(shen)(shen)(shen)(shen)程序(xu)和(he)(he)第二審(shen)(shen)(shen)(shen)(shen)程序(xu)進(jin)行(xing)審(shen)(shen)(shen)(shen)(shen)判(pan)(pan)時(shi)應當(dang)遵循(xun)的(de)(de)流(liu)程和(he)(he)方(fang)法(fa),采用(yong)(yong)小組(zu)競(jing)合實(shi)(shi)驗(yan)方(fang)式(shi),通過讓學生(sheng)(sheng)分組(zu)扮演原告(gao)、被(bei)告(gao)、第三人(ren)、證人(ren)、審(shen)(shen)(shen)(shen)(shen)判(pan)(pan)長(chang)、審(shen)(shen)(shen)(shen)(shen)判(pan)(pan)員、人(ren)民陪審(shen)(shen)(shen)(shen)(shen)員等角(jiao)色(se),并能根據案件(jian)的(de)(de)具體情(qing)況(kuang),選擇適用(yong)(yong)普(pu)通審(shen)(shen)(shen)(shen)(shen)判(pan)(pan)程序(xu)或簡易(yi)審(shen)(shen)(shen)(shen)(shen)判(pan)(pan)程序(xu)。使(shi)學生(sheng)(sheng)清楚了解(jie)起訴(su)、受(shou)理(li)、反訴(su)、簽辯、舉證、審(shen)(shen)(shen)(shen)(shen)理(li)、回避(bi)、調解(jie)和(he)(he)缺席審(shen)(shen)(shen)(shen)(shen)判(pan)(pan)等開庭(ting)前的(de)(de)準備工作(zuo),和(he)(he)法(fa)庭(ting)審(shen)(shen)(shen)(shen)(shen)判(pan)(pan)流(liu)程,以及做為第三人(ren),該如(ru)何提起獨立(li)訴(su)訟請求。為盡可(ke)能貼(tie)近真實(shi)(shi)的(de)(de)庭(ting)審(shen)(shen)(shen)(shen)(shen)環境,運(yun)用(yong)(yong)實(shi)(shi)時(shi)對(dui)話方(fang)式(shi),同樣賦予審(shen)(shen)(shen)(shen)(shen)判(pan)(pan)長(chang)(或審(shen)(shen)(shen)(shen)(shen)判(pan)(pan)員)發言(yan)控制(zhi)權,主導原告(gao)與被(bei)告(gao)對(dui)焦點問(wen)題的(de)(de)辯論(lun),控制(zhi)審(shen)(shen)(shen)(shen)(shen)判(pan)(pan)進(jin)程,評議(yi)、宣(xuan)判(pan)(pan)審(shen)(shen)(shen)(shen)(shen)判(pan)(pan)結果。不僅有效鞏固學生(sheng)(sheng)的(de)(de)法(fa)律理(li)論(lun)知識,而且提高(gao)了其(qi)分析和(he)(he)解(jie)決實(shi)(shi)際案件(jian)和(he)(he)糾紛的(de)(de)能力,最終達(da)到在“實(shi)(shi)踐中學習”的(de)(de)目的(de)(de)。
系統還(huan)增加司法(fa)考試和企業(ye)法(fa)律顧(gu)問(wen)兩個模塊。
司法考試模塊中包(bao)含了:
資訊:報(bao)考指南 考試(shi)報(bao)名 考試(shi)大綱
輔導:試卷分析、法律法規(gui)、名師指導
試題:模擬(ni)試題、歷年真(zhen)題、在線考試
互動:經(jing)驗技巧(qiao)、綜合輔(fu)導、專題(ti)總匯、考試百科
企(qi)業法律顧(gu)問模(mo)塊中包(bao)含:
資訊(xun):報(bao)考指南 考試報(bao)名 考試大綱
輔導:綜合法律(lv)知(zhi)識(shi) 經濟(ji)與民商(shang)法律(lv)知(zhi)識(shi)、企業管理知(zhi)識(shi)輔導、法律(lv)事(shi)務(wu)、案(an)例分析
試題(ti):模擬試題(ti)、歷(li)年真題(ti)、在(zai)線考試
互動:經驗技(ji)巧、綜合輔導、專(zhuan)題(ti)總匯、考試(shi)百(bai)科
司法(fa)考(kao)試與(yu)企業(ye)法(fa)律(lv)顧問中涵蓋了2004至2015年大(da)量的(de)文章、試題(ti)庫等(deng)。近萬條相關(guan)信息、幫助學生提高司法(fa)考(kao)試與(yu)企業(ye)法(fa)律(lv)顧問的(de)通(tong)過率。
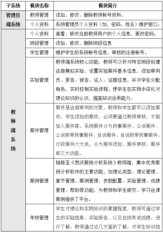
依據(ju)信息化輔助教學的(de)特點,系(xi)統(tong)采(cai)用三級管(guan)理結構模(mo)式,由管(guan)理員(yuan)端系(xi)統(tong)、教師端系(xi)統(tong)、學生端系(xi)統(tong)組(zu)成,操作界(jie)面相互(hu)獨立,數據(ju)共享(xiang)、傳(chuan)遞(di),實現(xian)了監(jian)控、溝通(tong)、協作的(de)管(guan)理目標。各系(xi)統(tong)主要(yao)功能如下:
成熟的(de)管理模式(shi)
運(yun)用三層管理(li)(li)(li)結構模式(shi),由管理(li)(li)(li)員端(duan)(duan)系(xi)統維護教(jiao)(jiao)師(shi)和個(ge)人(ren)資料;教(jiao)(jiao)師(shi)端(duan)(duan)系(xi)統管理(li)(li)(li)實(shi)(shi)驗(yan)(yan)班級、學(xue)(xue)生、公告(gao)、案例等(deng)信息,搭建(jian)實(shi)(shi)驗(yan)(yan)環境,配置(zhi)實(shi)(shi)驗(yan)(yan)參數,控制實(shi)(shi)驗(yan)(yan)狀態,查看和考核實(shi)(shi)驗(yan)(yan)結果;學(xue)(xue)生端(duan)(duan)系(xi)統根據(ju)教(jiao)(jiao)師(shi)設置(zhi)的實(shi)(shi)驗(yan)(yan)目標,進行(xing)具體的實(shi)(shi)驗(yan)(yan)操作,分析法(fa)庭案例,編寫(xie)并上(shang)傳實(shi)(shi)驗(yan)(yan)報告(gao)。
全面、規范的(de)司法、仲裁(cai)文書(shu)
系統包含(han)起訴書、應訴通知書、答辯狀、判決(jue)書等司法、仲裁文書的(de)格式、范例,學生(sheng)通過(guo)對文書實(shi)例的(de)分析研究,逐步理解、領會、掌(zhang)握文書制作(zuo)的(de)規律、特點以及具體要求,做到學以致用,切實(shi)提高司法文書的(de)制作(zuo)技能。
真實的庭審布局
以(yi)法院庭審布(bu)局(ju)為參考,融(rong)合三維仿真技(ji)術,并充分考慮、分析民(min)事(shi)(shi)、刑事(shi)(shi)(公訴、自訴)、行政(zheng)案件庭審布(bu)局(ju)的(de)不(bu)同,真實(shi)再現了庭審實(shi)景(jing),并有實(shi)時對話功能(neng)。有效提高學生的(de)學習(xi)興趣(qu),強化(hua)角(jiao)色扮演意識,為以(yi)后從事(shi)(shi)法律工作(zuo)奠(dian)定基礎。
連(lian)貫、擬真的庭審過程
系統按照程序法和(he)實(shi)體法的規定對(dui)庭(ting)審(shen)的全過程進行(xing)模擬。學生在開庭(ting)之(zhi)前,根據(ju)預審(shen)判案(an)件的類型和(he)所扮演角(jiao)色來(lai)進行(xing)實(shi)驗準備;按照入(ru)庭(ting)、身份核對(dui)、詢問回避、法庭(ting)調(diao)(diao)查、舉證(zheng)、質證(zheng)、法庭(ting)辯(bian)論、反訴、法庭(ting)調(diao)(diao)解(jie)、宣判、上訴等流程來(lai)開展庭(ting)審(shen)演練,逐步提高學生的法律(lv)實(shi)務能力。
豐(feng)富、全面的知識庫
內嵌一(yi)個全面(mian)、豐富的知(zhi)識(shi)庫系統,包含法(fa)(fa)律法(fa)(fa)規(gui)、仲裁文書、司(si)法(fa)(fa)文書、經典案例等法(fa)(fa)律學(xue)科(ke)知(zhi)識(shi),不僅為學(xue)生拓(tuo)寬知(zhi)識(shi)層面(mian)提供(gong)了(le)平臺,而(er)且有利于其提高分(fen)析、解決司(si)法(fa)(fa)實踐(jian)問題的能力。
人性化的實驗(yan)幫助(zhu)功能
在每(mei)一(yi)實驗界面(mian)中(zhong),附加(jia)(jia)案件(jian)詳情、證據材料(liao)、法律條款等與所審判案件(jian)有關的說明信息,并伴以引導式的訴訟流(liu)程(cheng)圖,使軟件(jian)操作、上手更加(jia)(jia)容易,專業(ye)知(zhi)識吸收更加(jia)(jia)牢固。并支持辯(bian)論草稿預先填寫和保存功能。
靈活的考核功能
系統提(ti)供實驗結果、案例分析、實驗報告(gao)、在線考試四種考核方式,具有自動評(ping)分機制(zhi),小組評(ping)分功能,從理論、實踐方面(mian),全方位考核學(xue)生的知識結構。